新闻中心

主页 > 新闻中心 > 公司新闻 >

法院发布了恢复夫妻关系的通知,鼓励他们和解

2025-12-20 09:35

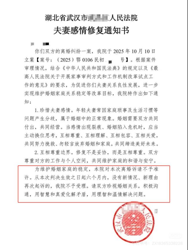
法院出具夫妻感情修复通知书劝合近日,武汉某区人民法院发布的一份《关于恢复婚姻关系的通知》在网上流传,引发广泛讨论。一些人质疑此类通知是否可以让夫妻修复关系以及是否具有法律约束力。记者尝试联系该区人民法院了解情况,但未得到有效答复。事实上,法院向案件当事人发出《夫妻关系恢复通知书》或《离婚恢复期限通知书》的情况并不少见。早在2019年,内蒙古苏尼特左翼旗人民法院就下发了首份《情感冷静期恢复期通知》,明确给予双方两个月的冷静期。 2020年4月,四川省南充市中级人民法院向人民法院公布了阆中市人民法院下发的《离婚恢复期限通知书》,其中指出,法院给予双方六个月的离婚恢复期。 2022年5月,宁夏中卫中级人民法院发布文件称,海原县人民法院也下发了首份《情感恢复期通知书》,也给了双方六个月的关系恢复期。阆中法院保宁法院院长穆红英解释,《离婚恢复期通知书》下发后,调解员、家事调查员将主动上门调解调查,建立记录。如果双方协商解决婚姻关系,则无需到法院审理;如果仍未解决,可以在六个月修复期满后向法院提起诉讼。这份笔录可以作为案件审理的重要依据。此类通知往往以最高人民法院的相关意见为依据。律师解释了此类通知的性质和效果。 Lawyer法律博主@陈小豆表示,此类文件是法院在审理离婚案件时,以司法建议或通知形式出具的文件。这是法官的酌处措施,而不是法律规定的程序。这种情况通常发生在法官认为不存在应准予离婚的法律情况,而冲突往往源于生活中的琐事或冲动时。

相关推荐

  • 新闻中心

  • 联系我们

    +86-765-4321
    [email protected]
    +86-123-4567
    天朝天堂路99号